齐鲁网·闪电新闻8月1日讯 7月31日,临沂市教育局发布了《关于公布临沂市2020年高中阶段教育招生计划的通知》,据悉,2020年全市高中段教育招生任务总数140916人,普通高中学校招生计划数77426人,中职招生任务数63490人。
《通知》指出,根据临沂市提质培优建设职业教育创新发展高地的有关要求,结合办学条件和办学情况,省市有关部门对高中阶段教育的招生计划进行了审定,全市高中段教育招生任务总数140916人,普通高中学校招生计划数77426人,中职招生任务数63490人,其中,职业院校与本科高校对口贯通分段培养“3+4”招生计划120人,初中起点“五年一贯制”高等职业教育招生计划920人,“三二连读”高等职业教育招生计划10430人,普通中专招生计划2980人,职业中专招生计划21535人,技工院校预备技师部招生计划1000人,中级部招生计划6500 人,高级部招生计划5850人。
《通知》要求各县区要严格落实《临沂市提质培优建设职业教育创新发展高地实施方案》(临发[2020]9号),不断优化高中阶段教育结构,扩大中职招生规模,确保全市高中阶段教育招生职普比达到省定标准。今后一段时间要把推进普及高中段教育的重点放在中等职业教育,把高中阶段招生的增量主要用于发展职业教育,县区新增高中段教育资源要优先向职业教育倾斜。普通高中要严格按计划招生,不得突破下达的招生计划;职业学校要加大招生力度,确保完成招生计划。
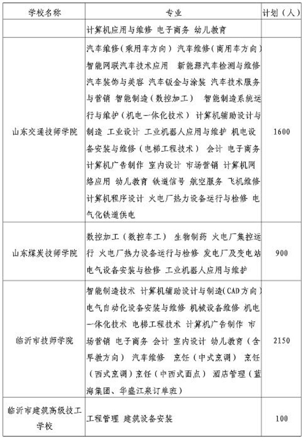
附招生计划表















成绩查询时间陆续更新中,请关注“职教网在线”查询最新信息。
1、网上查分:2020中考成绩查询入口开通后,考生可以直接登录河北省教育考试院中考成绩查询系统(http://www.hebeea.edu.cn/)输入准考证号、身份证号、验证码等相关信息后点击查询即可获取成绩信息。
2、通过所读中学获取分数;
3、有些地区开通电话查分,可以通过电话查询;
4、部分地区微信搜索“职教网在线”,通过公众号留言获取。
考生要记好准考证号、身份证号和学籍号等信息。不要被某些网站恶意诱导,要上正规的教育部门网站查询。
通知学生成绩后,由毕业学校和报名点组织学生(报考类别为“参加毕业考试不升入高一级学校”的学生除外)在网上填报升学志愿。学生根据自己的情况、按不同的录取批次填报各类学校志愿。
学生及家长在选择填报志愿时一定要慎重考虑,学生志愿信息一经填报提交,不得更改。
| 文明上网 客观留言 严禁造谣 |